课程
学历教育
成人高考
远程教育
学位英语
职业资格
人力资源管理师
保育员
健康管理师
从业资格
教师资格
护士资格
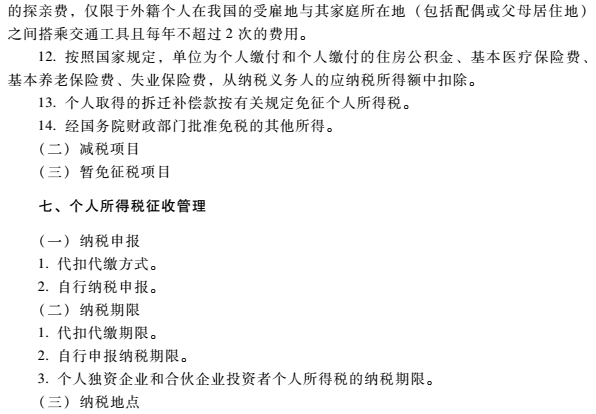
银行从业
初级会计师
证券从业资格
职称评审
职称评审(非公)
题库
直播
资讯
学习中心
手机
登录
注册
退出
消息中心
(
)
客服中心
初级会计师
教师资格
人力资源管理师
购物车
学习记录
首页
课程大全
题库
新闻资讯
学习中心
学习社区
培训定制
动 态
考试报名
准考证
成绩查询
合格证书
报考指南
大纲
教材
政策
继续教育
科目
财经法规与会计职业道德
会计基础
会计电算化
备考
模拟试题
章节练习
历年真题
学习笔记
技巧心得
热点专题
综合
行业社区
网校课程
位置:
首页
>>
资讯
>>
大纲
2018年初级会计职称《经济法基础》考试大纲:第五章
2018-06-15 15:02
0
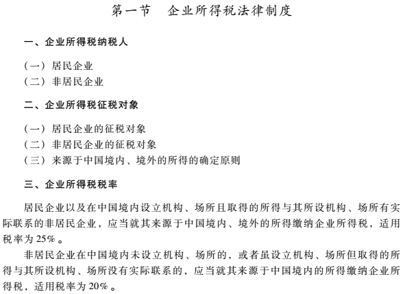
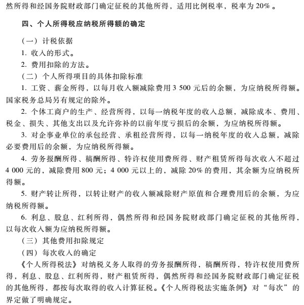
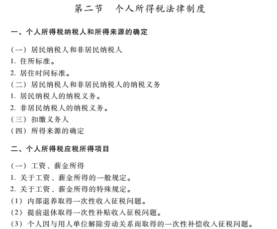
第五章 企业所得税、个人所得
税法
律制度
相关阅读
2018年初级会计职称《经济法基础》考试大纲:第八章
2018年初级会计职称《经济法基础》考试大纲:第七章
2018年初级会计职称《经济法基础》考试大纲:第六章
2018年初级会计职称《经济法基础》考试大纲:第五章
2018年初级会计职称《经济法基础》考试大纲:第四章
2018年初级会计职称《经济法基础》考试大纲:第三章
相关视频课程
初级会计
课时:
80
费用:
365.00
课程简介
初级会计
进入课程
快速导航
每日一练
报名费用
历年真题
题型分析
课程学习
考试时间
考试核心考点
成考零基础
课程学习
考试时间
模拟试题
真题及答案,在线估分。
开始练习
历年真题
发布真题试卷,模拟练习。
开始练习
章节练习
逐章逐节的做题练习
开始练习
名师解题
名师出题,实战练习
开始练习
考试机构
河北教育考试院
河北职业技能鉴定中心
河北人社网
国家卫生健康委员会
中国卫生人才网
河北省人事考试网
石家庄人社局
友情链接
衡水学院
铁道大学
国家开放大学
中国地质大学
学习工具
网校课程
在线题库
社区
关注微博
加入QQ群
帮助中心
关于我们
新学员导航
在线学习帮助
承诺保证
版权声明
网校介绍
密码找回
支付方式
诚聘英才
意见反馈
周一至周日 8:00-18:00